Maide

Better CAD through touch.

Product Strategy, UI/UX, Motion, Graphic

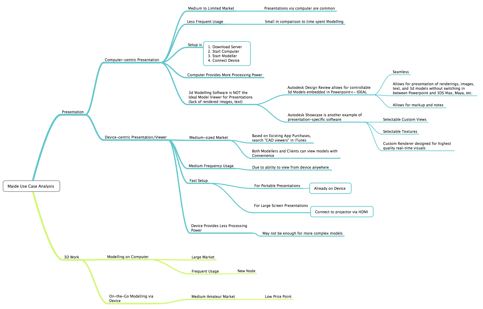
Maide helped professional CAD users to more easily and efficiently create and interact with their models.

Role

Worked at Maide (later creators of the Pair app) where we were eventually brought into YCombinator. As an product and interaction designer and videographer at I helped design and test apps with customers. I also directed, edited, and narrated their promotional videos.

Recognition

 Featured on Engadget, TechCrunch, and HackerNews!

Worked with the talented team that is now making the Pair app: http://mashable.com/2012/05/08/pair-android/

Process

CadRemote Icon Design